:::

林口特定區第四次通盤檢討第三階段 即日起再公展30天 內政部國土署:變更範圍涵蓋新北及桃園將辦理8場說明會 向民眾說明

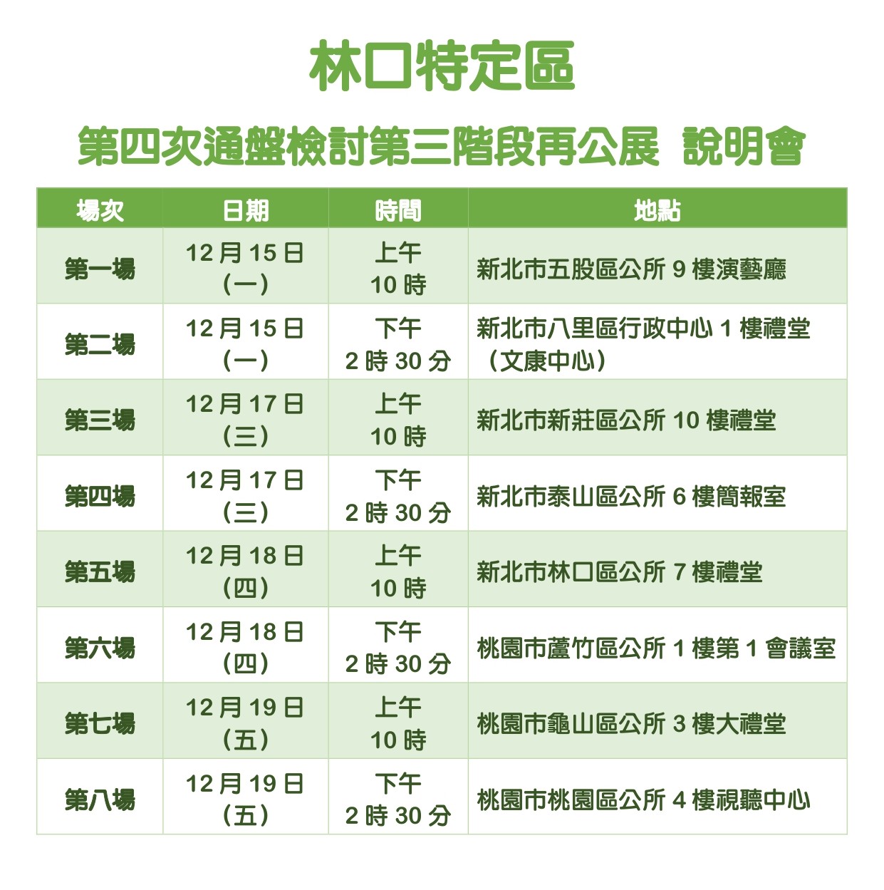
內政部都市計畫委員會在今(114)年8月12日第1084次會議審議已通過「變更林口特定區計畫(第四次通盤檢討)(第三階段)案」。內政部國土管理署表示,因部分變更範圍涵蓋新北市及桃園市部分地區,也透過通盤檢討包括宗教寺廟、工業區、學校及機關用地等議題,並依委員會決議修正計畫書圖,於今(27)日起至12月26日止進行再公開展覽作業及辦理8場說明會,向民眾說明,後續再提送內政部審議。

內政部國土管理署指出,本次通盤檢討重點包括宗教寺廟、工業區、學校及機關用地等分述如下:1.刪除宗教專用區取得建照期限的限制,並要求地方政府積極協助寺廟於下次通盤檢討前完成建照及使用執照申請。2.保障早期已取得工業用地證明之工廠的既有權利,將部分保護區變更為零星工業區;工五工業區之變更產業專用區機制已完成階段性任務,將於115年5月30日後停止適用,如未來有變更需求,仍可依都市計畫法定程序辦理。3.整合龍華科技大學與私立光啟高中土地調整合併至龍壽、迴龍地區都市計畫範圍,以提升教育用地整體規劃利用效益,另外將現行運動公園調整成文大(特)用地,以利國立體育大學完整發展校務建設,但仍保留校地供民眾使用之共好措施。4.為保留政府部門使用機關用地之彈性,將政府已完全取得之機關用地取消指定用地,減少動輒須都市計畫變更之行政程序。

內政部國土管理署最後表示,針對補辦公開展覽案件,民眾可於公開展覽期間提書面陳情,待公展結束後,將由內政部都委會續審,倘無相關公民或團體意見時,內政部將儘速依都市計畫法第21條規定核定,並由桃園市及新北市辦理發布實施,完成本次通盤檢討任務,本案相關書圖資訊可至官方網站查詢。

1141125_林口四通三階-全變更案_0.jpg1141125_林口四通三階-全變更案

林口特定區 第四次通盤檢討第三階段再公展 說明會_0.jpg林口特定區 第四次通盤檢討第三階段再公展 說明會

 

單位主管:林秉勳  分署長
聯絡電話:02-2772-1350
發稿單位:城鄉發展分署